Page 6 - 威海市文登区海洋发展局2021年政府信息公开工作年度报告
P. 6
开工作方案和年度工作计划。根据工作开展情况,进一步修改完
善了关于发布审核、保密管理、社会评议、考核评比和责任追究
制度等。明确 2 名工作人员具体负责政府信息公开工作。定期对
信息公开工作人员进行培训,增强公开意识,提高政务公开工作
水平。
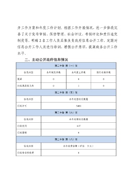
二、主动公开政府信息情况
第二十条 第(一)项
信息内容 本年制发件数 本年废止件数 现行有效件数
规章 0 0 0
行政规范性文件 0 1 0
第二十条 第(五)项
信息内容 本年处理决定数量
行政许可 3460
第二十条 第(六)项
信息内容 本年处理决定数量
行政处罚 117
行政强制 0
第二十条 第(八)项
信息内容 本年收费金额(单位:万元)
行政事业性收费 0

