Page 5 - 山东文登经济开发区2021年度政府信息公开工作报告
P. 5
(五)监督保障情况
将政府信息公开列入年度重要工作,主要领导亲自部署,分
管领导定期调度、研究工作进展,党政办公室 2 名工作人员等严
格落实政府信息公开保密审查制度和责任追究制度,逐级负责、
层层把关。积极参加区政府公开业务培训,及时总结实践中的好
经验好做法,向“政务公开看山东”等平台投稿。2021 年,严格按
照《条例》要求开展政府信息公开工作,未收到政府信息公开有
关的投诉、举报,也无其它责任追究的情形。
二、主动公开政府信息情况
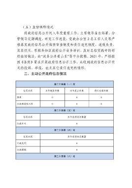
第二十条第(一)项
信息内容 本年制发件数 本年废止件数 现行有效件数
规章 0 0 0
行政规范性文件 0 0 0
第二十条第(五)项
信息内容 本年处理决定数量
行政许可 0
第二十条第(六)项
信息内容 本年处理决定数量
行政处罚 0
行政强制 0
第二十条第(八)项

